Instance Verification Kit (IVK)
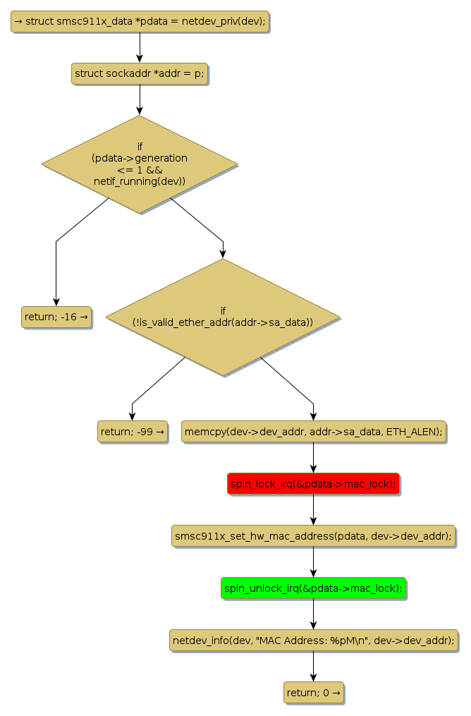
spin lock @ [50689+32+/linux-3.19-rc1/drivers/net/ethernet/smsc/smsc911x.c]
Instance Signature: mac_lock
|
The Matching Pair Graph:
|
|
Function Name
|
Control Flow Graph (CFG)
|
Events Flow Graph (EFG)
|
Source Correspondence
|
|
smsc911x_set_mac_address
|
|
|
[50204+24+/linux-3.19-rc1/drivers/net/ethernet/smsc/smsc911x.c]
|